18/09/2021
En un mundo cada vez más consciente de la necesidad de cuidar nuestro entorno, pequeñas acciones en nuestro hogar pueden generar un impacto gigantesco. Una de las prácticas más efectivas y gratificantes es el compostaje. Lejos de ser un proceso complicado reservado para expertos, compostar es el arte de devolverle a la tierra lo que de ella proviene, transformando lo que comúnmente llamamos "basura" en un recurso invaluable para nuestros suelos y plantas. Es un ciclo de vida en miniatura que podemos gestionar en nuestro propio jardín o balcón, reduciendo drásticamente nuestra huella de carbono y enriqueciendo el ecosistema local.

¿Qué es Exactamente el Compostaje?
El compostaje es un proceso biológico de descomposición de la materia orgánica, llevado a cabo por una legión de microorganismos trabajadores como bacterias, hongos, y ayudado por lombrices e insectos. Estos seres vivos descomponen restos de cocina y jardín en un producto final oscuro, de textura terrosa y olor a bosque húmedo llamado compost o humus. Este material no es simplemente tierra; es un superalimento para el suelo, cargado de nutrientes esenciales que mejora su estructura, retención de agua y salud general, promoviendo un crecimiento vigoroso y sano de las plantas sin necesidad de fertilizantes químicos.
El Secreto del Éxito: El Equilibrio Carbono/Nitrógeno (C/N)
El corazón de un buen compostaje reside en el equilibrio. Los microorganismos necesitan una dieta balanceada para trabajar eficientemente. Esta dieta se compone principalmente de dos elementos: Carbono (C) y Nitrógeno (N). La relación ideal es de aproximadamente 25 a 30 partes de carbono por cada parte de nitrógeno. Lograr esta proporción puede sonar técnico, pero en la práctica es muy intuitivo. Se trata de mezclar dos tipos de materiales:
- Materiales Marrones (Ricos en Carbono): Son materiales secos y leñosos. Aportan la estructura y la energía a los microorganismos.
- Materiales Verdes (Ricos en Nitrógeno): Son materiales húmedos y frescos. Aportan las proteínas y los nutrientes para que los microorganismos se reproduzcan.
Tabla de Materiales para Compostar
| Materiales Marrones (Carbono) | Materiales Verdes (Nitrógeno) |
|---|---|
| Hojas secas | Restos de frutas y verduras |
| Ramas y astillas de madera | Césped recién cortado |
| Serrín o virutas (de madera no tratada) | Posos de café y filtros |
| Paja o heno seco | Bolsitas de té e infusiones |
| Cartón y papel de periódico (sin tintas de color, en trozos) | Cáscaras de huevo trituradas |
| Cáscaras de frutos secos | Estiércol de animales herbívoros (conejo, gallina) |
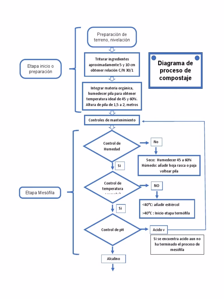
Guía Práctica: Compostaje Paso a Paso
Paso 1: Elige tu Método
Puedes empezar con una simple pila en un rincón del jardín o utilizar un compostador. Los compostadores pueden ser de plástico, madera o metal; algunos son giratorios (tambores) para facilitar la mezcla. Lo importante es que el lugar elegido tenga buen drenaje y esté en contacto con la tierra para permitir el acceso de los microorganismos.
Paso 2: Prepara y Mezcla los Residuos
La velocidad del proceso depende del tamaño de los materiales. Triturar o cortar los residuos más grandes, como ramas o cáscaras duras, acelerará notablemente la descomposición. La regla de oro es crear capas intercaladas: comienza con una base de material marrón (ramas) para asegurar la ventilación. Luego, añade una capa de verdes y cúbrela con una capa de marrones. Repite este proceso como si estuvieras haciendo una lasaña, procurando que la proporción sea de 2-3 partes de marrón por cada parte de verde.
Paso 3: Mantén la Humedad y la Aireación
Una pila de compost necesita dos cosas para prosperar: humedad y oxígeno. La humedad ideal es la de una "esponja escurrida". Si está muy seca, los microorganismos se inactivan; si está muy húmeda, se ahogan y la pila puede empezar a oler mal. Riégala ocasionalmente si vives en un clima seco. La aireación es igualmente crucial. Debes voltear la pila periódicamente (una vez a la semana o cada dos semanas) con una horca o una herramienta similar. Este volteo mezcla los materiales, distribuye la humedad y, lo más importante, inyecta el oxígeno que los microorganismos necesitan para respirar y trabajar eficientemente.
Paso 4: La Fase de Calor
Si has hecho bien la mezcla, notarás que a los pocos días el centro de la pila se calienta considerablemente. Esta es la fase termófila, donde la temperatura puede alcanzar los 60-65°C. Este calor es una excelente señal: significa que los microorganismos están en plena actividad y, además, este calor es suficiente para eliminar patógenos, parásitos y semillas de malas hierbas que pudieran estar presentes en los residuos.
Paso 5: Maduración y Cosecha
Después de varias semanas de actividad intensa y volteos, la temperatura de la pila comenzará a descender. El material se habrá reducido en volumen y empezará a parecerse a tierra oscura. En esta fase de maduración, que puede durar de uno a tres meses, otros organismos como lombrices y cochinillas terminan el trabajo, refinando el compost. Sabrás que tu compost está listo cuando tenga un color marrón oscuro, una textura uniforme y un agradable olor a tierra de bosque. ¡Es hora de cosechar tu "oro negro" y alimentar tus plantas!
¿Qué SÍ y qué NO compostar?
Aunque la mayoría de los residuos orgánicos son compostables, algunos deben evitarse para no atraer plagas, generar malos olores o introducir patógenos en el compost.

- Materiales Aptos (SÍ): Todos los mencionados en la tabla anterior, como restos vegetales de cocina, posos de café, hojas secas, césped, cartón, etc.
- Materiales a Evitar (NO):
- Carnes, pescados y huesos: Se descomponen lentamente, generan olores muy desagradables y atraen roedores y otros animales.
- Lácteos, aceites y grasas: Crean una capa impermeable que dificulta la aireación y también atraen plagas.
- Excrementos de perros y gatos: Pueden contener parásitos y patógenos peligrosos para la salud humana.
- Plantas enfermas o tratadas con pesticidas: Los patógenos y químicos pueden sobrevivir al proceso y contaminar tu jardín.
- Cenizas de carbón o briquetas: Contienen azufre y otras sustancias nocivas para las plantas.
Preguntas Frecuentes (FAQ) sobre el Compostaje
¿Por qué mi compostera huele mal?
Un olor agrio o a amoníaco suele ser señal de un exceso de material verde (nitrógeno) y falta de oxígeno. La solución es añadir más material marrón (hojas secas, cartón) y voltear la pila vigorosamente para airearla.
La pila no se calienta, ¿qué hago?
Si la pila está fría, puede deberse a varias razones: es demasiado pequeña (necesita una masa crítica para generar calor), está muy seca o le falta nitrógeno. Prueba a añadir más material verde, humedecerla ligeramente y asegurarte de que tenga un tamaño de al menos un metro cúbico.
¿Cuánto tiempo se tarda en obtener compost?
El tiempo varía según los materiales, el método y el mantenimiento. Un compostador bien gestionado, con materiales triturados y volteos regulares, puede producir compost maduro en tan solo 3 o 4 meses. Una pila más pasiva puede tardar de 6 meses a un año.
¿Puedo compostar en un apartamento sin jardín?
¡Por supuesto! El vermicompostaje es la solución perfecta. Utiliza lombrices rojas californianas en un contenedor especial para descomponer los residuos de cocina de forma rápida, sin olores y produciendo un compost y un fertilizante líquido (lixiviado) de altísima calidad.
En definitiva, compostar es mucho más que una simple técnica de jardinería; es una filosofía de vida. Es una declaración tangible de nuestro compromiso con el medio ambiente, un acto que nos reconecta con los ciclos naturales y nos empodera para ser parte de la solución. Cada cáscara de plátano y cada hoja seca que desviamos del vertedero es una pequeña victoria en la lucha por un planeta más sano y sostenible.
Si quieres conocer otros artículos parecidos a Compostaje: Transforma tus Residuos en Vida puedes visitar la categoría Sostenibilidad.
