Azúcar Orgánica: Soluciones a Retos Críticos

01/02/2005

Valoración: 4.35 (12940 votos)

El mercado de productos orgánicos ha experimentado un crecimiento exponencial, y el azúcar no es la excepción. Los consumidores buscan alternativas más saludables y respetuosas con el medio ambiente, pero producir azúcar orgánica a escala industrial presenta desafíos únicos que van mucho más allá del cultivo de la caña. La verdadera complejidad reside en el ingenio, donde cada paso del proceso debe cumplir con estrictas normativas para mantener la certificación. Solucionar estos problemas críticos requiere una combinación de innovación tecnológica, un profundo conocimiento del proceso y un compromiso inquebrantable con los principios orgánicos. Este artículo explora en detalle las etapas industriales y las soluciones tecnológicas que están transformando la producción de azúcar orgánica.

¿Cómo solucionar problemas críticos en la producción de azúcar orgánica?
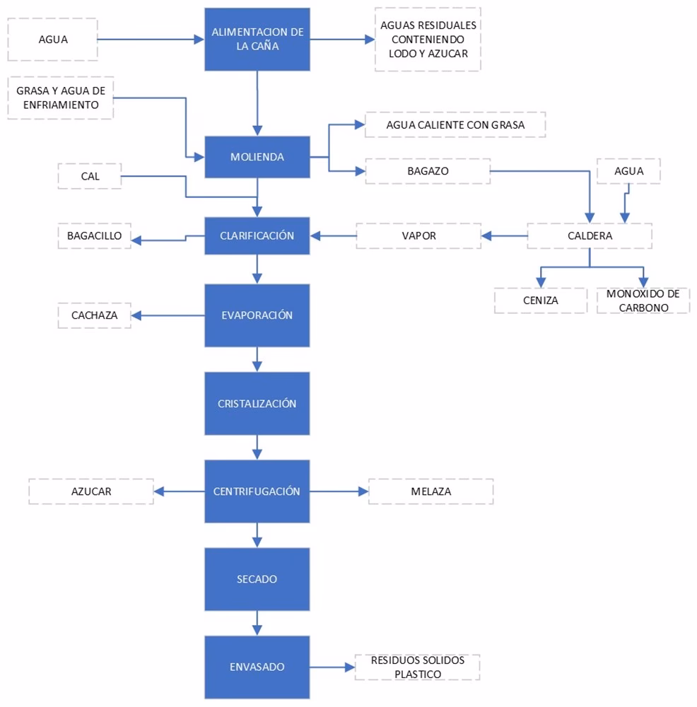
Para dar soluciones tecnológicas a problemas críticos en la producción de azúcar orgánica es imprescindible identificar la s etapas del proceso industrial para evaluar los insumos permitidos.
Índice de Contenido

Entendiendo el Proceso: De la Caña al Cristal Orgánico

Para abordar los problemas, primero debemos desglosar el viaje de la caña de azúcar desde su cosecha hasta el envasado. A diferencia de la producción convencional, en cada una de estas etapas se prohíbe el uso de productos químicos sintéticos, lo que obliga a los productores a buscar alternativas ingeniosas y tecnológicamente avanzadas. La clave del éxito es la evaluación minuciosa de los insumos permitidos en cada fase.

Etapas Clave del Proceso Industrial Orgánico:

  • Cosecha y Transporte: La cosecha debe realizarse de manera que se minimice la contaminación. En la producción orgánica, se prefiere el corte en verde (sin quema previa del cañaveral) para preservar la materia orgánica del suelo y evitar la emisión de gases de efecto invernadero. El transporte al ingenio debe ser rápido para evitar la degradación del azúcar por microorganismos.
  • Molienda y Extracción: La caña se muele para extraer el jugo o guarapo. El desafío aquí es la higiene. Sin los bactericidas y fungicidas convencionales, los ingenios orgánicos deben confiar en rigurosos protocolos de limpieza con vapor y agua caliente a presión para mantener los molinos y tanques libres de contaminantes.
  • Clarificación del Jugo: Esta es, quizás, la etapa más crítica y diferenciadora. El jugo extraído es turbio y ácido, lleno de impurezas como tierra, ceras y bagacillo. La clarificación busca limpiar este jugo. Mientras que en el proceso convencional se utiliza dióxido de azufre y cal, en el orgánico estas sustancias están restringidas.
  • Evaporación y Concentración: El jugo clarificado, que es mayormente agua, se calienta en evaporadores para concentrar los azúcares y convertirlo en un jarabe espeso. El principal reto es la eficiencia energética, buscando siempre un modelo de sostenibilidad.
  • Cristalización y Centrifugado: El jarabe se cocina en tachos al vacío para formar los cristales de azúcar. Luego, en las centrífugas, estos cristales se separan de la miel o melaza. El control preciso de la temperatura y el vacío es fundamental para obtener el tamaño de cristal deseado sin aditivos químicos.
  • Secado y Almacenamiento: Finalmente, los cristales de azúcar se secan con aire caliente y se almacenan en condiciones controladas para evitar la absorción de humedad y la proliferación de plagas, nuevamente, sin el uso de pesticidas sintéticos.

Soluciones Tecnológicas para los Puntos Críticos

Cada etapa presenta un desafío que la tecnología moderna puede ayudar a superar, garantizando un producto final que sea tanto puro como rentable.

Innovaciones en la Clarificación: El Corazón del Proceso Orgánico

La clarificación es donde la mayoría de los productores encuentran el mayor obstáculo. Las soluciones tecnológicas se centran en procesos físicos y el uso de floculantes orgánicos aprobados:

  • Fosfatación Orgánica: En lugar de la sulfitación, se puede utilizar ácido fosfórico de grado alimenticio (si está permitido por la normativa local) y lechada de cal para formar un precipitado de fosfato de calcio que arrastra las impurezas.
  • Floculantes Orgánicos: Se están desarrollando y utilizando polímeros de origen vegetal (como extractos de algas o semillas) que actúan como agentes floculantes, agrupando las impurezas para que puedan ser eliminadas por decantación o flotación.
  • Tecnología de Membranas: La microfiltración y ultrafiltración mediante membranas cerámicas o poliméricas es una solución de alta tecnología. Permite separar físicamente las impurezas del jugo a nivel molecular, logrando una claridad excepcional sin ningún aditivo químico. Aunque la inversión inicial es alta, reduce el consumo de energía y agua a largo plazo.
  • Carbón Activado de Origen Vegetal: Para eliminar color y olores no deseados, se puede utilizar carbón activado derivado de coco o madera, que adsorbe estas moléculas y luego se filtra. Es un método eficaz que garantiza la pureza del producto.

Tabla Comparativa: Clarificación Convencional vs. Orgánica

ProcesoMétodo ConvencionalSolución Tecnológica OrgánicaVentaja Orgánica
Eliminación de ImpurezasSulfitación (uso de SO2) y cal.Fosfatación, floculantes vegetales, decantación.Evita residuos químicos en el producto final y en los efluentes.
DecoloraciónResinas de intercambio iónico, blanqueadores químicos.Filtración por membranas, uso de carbón activado vegetal.Proceso físico que no altera la composición química del azúcar.
Control MicrobiológicoBactericidas y biocidas químicos.Control estricto de temperatura, limpieza con vapor (sanitización).Producto libre de agentes antimicrobianos sintéticos.

Más Allá de la Clarificación: Sostenibilidad y Trazabilidad

Los desafíos no terminan en el jugo. La gestión energética y de residuos es fundamental para una operación verdaderamente orgánica y sostenible.

Cogeneración de Energía: El bagazo, el residuo fibroso de la molienda, es un combustible valioso. Los ingenios modernos utilizan calderas de alta eficiencia para quemar el bagazo y generar vapor, que a su vez mueve turbinas para producir toda la electricidad que necesita la planta. El excedente puede incluso venderse a la red eléctrica, convirtiendo un residuo en un ingreso y reduciendo la dependencia de combustibles fósiles.

Gestión de Efluentes: Las aguas residuales del proceso (cachaza y vinaza) son ricas en materia orgánica. En lugar de ser un contaminante, pueden tratarse en biodigestores para producir biogás (otra fuente de energía) y el lodo resultante es un excelente fertilizante orgánico que puede devolverse a los campos de caña, cerrando el ciclo de nutrientes.

¿Cómo solucionar problemas críticos en la producción de azúcar orgánica?
Para dar soluciones tecnológicas a problemas críticos en la producción de azúcar orgánica es imprescindible identificar la s etapas del proceso industrial para evaluar los insumos permitidos.

La trazabilidad es el pilar que sostiene todo el sistema. Mediante software y sistemas de gestión, se debe poder rastrear cada lote de azúcar desde el campo específico donde se cultivó la caña hasta el paquete final en el supermercado. Esto garantiza al consumidor que cada paso ha cumplido con la normativa orgánica y proporciona una transparencia total en la cadena de producción.

Preguntas Frecuentes (FAQ)

¿Por qué el azúcar orgánico suele ser más caro?

El precio es superior debido a varios factores: los rendimientos agrícolas pueden ser menores sin fertilizantes sintéticos, el proceso de certificación tiene un costo, las tecnologías de procesamiento orgánico pueden requerir una mayor inversión inicial y los procesos suelen ser más lentos y requerir más mano de obra y control.

¿El azúcar orgánico es nutricionalmente superior al convencional?

Químicamente, la sacarosa es la misma. Sin embargo, el azúcar orgánico garantiza la ausencia de residuos de pesticidas y herbicidas sintéticos. El azúcar moreno o mascabado orgánico, al estar menos refinado, puede retener trazas mínimas de minerales presentes en la melaza, aunque su impacto nutricional es marginal.

¿Qué se hace con la melaza en la producción orgánica?

La melaza orgánica es un subproducto muy valioso. Se puede vender para consumo humano (especialmente la de alta calidad), como suplemento para la alimentación animal orgánica o utilizarse como materia prima para la producción de ron orgánico o bioetanol.

En conclusión, transformar un ingenio azucarero convencional en uno orgánico es un desafío formidable que exige una reingeniería de procesos y una mentalidad enfocada en la sostenibilidad. La solución a los problemas críticos no reside en un único cambio, sino en la adopción de un ecosistema de tecnologías limpias, un control de procesos riguroso y un sistema de trazabilidad impecable. Al identificar cada etapa y aplicar la solución tecnológica adecuada, es posible producir un azúcar de alta calidad que no solo satisface la demanda del consumidor, sino que también protege nuestro planeta.

Si quieres conocer otros artículos parecidos a Azúcar Orgánica: Soluciones a Retos Críticos puedes visitar la categoría Sostenibilidad.

Subir