15/06/2019
Imaginemos por un momento el peor escenario: una fuga química en una planta industrial, un derrame de petróleo que amenaza un ecosistema costero o un incendio forestal que avanza sin control hacia una comunidad. En medio del pánico y la confusión, la pregunta más importante es: ¿quién hace qué? La respuesta a esta pregunta crucial no debe improvisarse; debe estar documentada, ensayada y ser accesible para todos. Aquí es donde la Guía de Emergencia se convierte en el pilar fundamental de una respuesta organizada y eficaz, transformando el caos potencial en una acción coordinada.

¿Qué es Exactamente una Guía de Emergencia?
Una Guía de Emergencia es un documento operativo y detallado que establece de manera clara y concisa los roles, responsabilidades y procedimientos a seguir por personas clave durante una crisis o evento inesperado. Lejos de ser un manual teórico, es una herramienta práctica diseñada para ser consultada en momentos de alta presión. Generalmente, esta guía es un componente vital de un marco más amplio conocido como el Plan de Contingencia Ambiental (PCA). Mientras el PCA describe la estrategia general de respuesta, la guía se enfoca en el "quién" y el "cómo" inmediato, asignando tareas específicas a individuos o equipos designados.
El objetivo principal es eliminar la incertidumbre. Cuando suena una alarma, nadie debería preguntarse a quién llamar, qué equipo utilizar o quién tiene la autoridad para tomar decisiones críticas. La guía proporciona un mapa de acción claro, asegurando que cada persona involucrada conozca su función y las de sus compañeros, optimizando así el tiempo de respuesta y minimizando los daños.
Los Componentes Clave de una Guía de Emergencia Robusta
Para que sea verdaderamente efectiva, una guía de emergencia no puede ser una simple lista de nombres. Debe ser un documento comprensivo y bien estructurado. Sus elementos esenciales incluyen:
- Definición de Roles y Cadena de Mando: Especifica quién es el Coordinador General de la Emergencia, quiénes son los jefes de área (operaciones, logística, seguridad), y quién reporta a quién. Esto establece una jerarquía clara que evita órdenes contradictorias.
- Directorio de Contactos Actualizado: Incluye nombres, cargos, números de teléfono (móvil y fijo) y correos electrónicos del personal clave interno. Además, debe contener los contactos de servicios de emergencia externos (bomberos, policía, protección civil), agencias ambientales, hospitales cercanos y asesores técnicos especializados.
- Protocolos de Comunicación: Define cómo se difundirá la información interna y externamente. ¿Quién es el único portavoz autorizado para hablar con los medios de comunicación? ¿Qué canales se utilizarán para las comunicaciones internas (radios, aplicaciones de mensajería segura, etc.)?
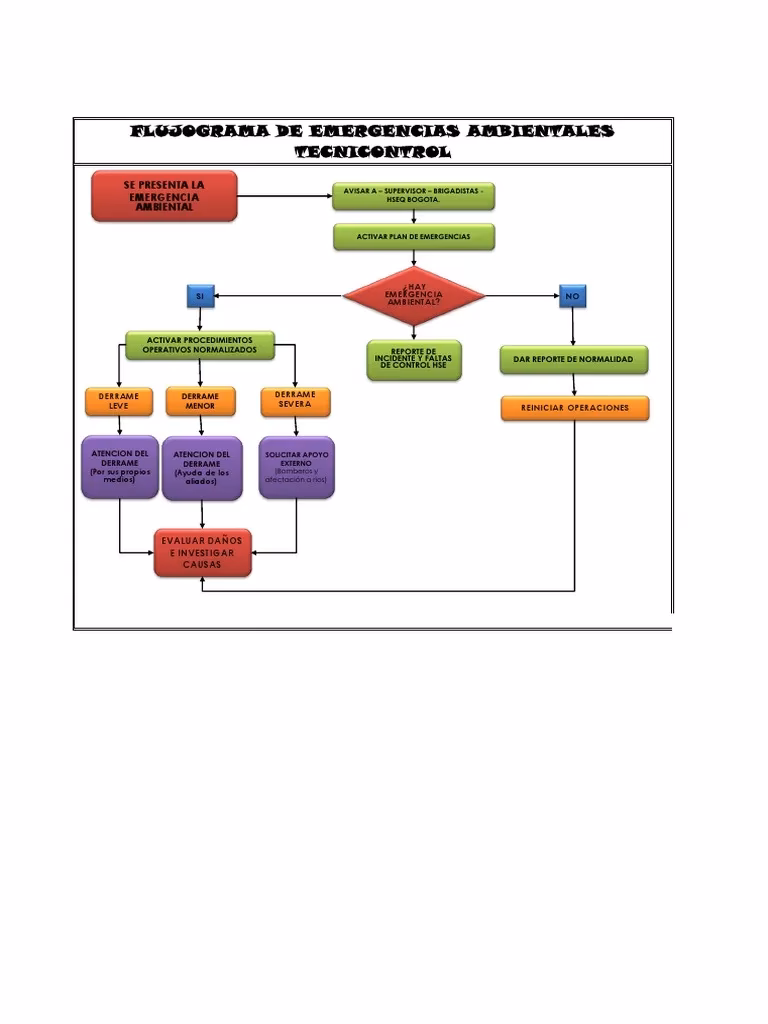
- Procedimientos de Actuación Específicos: Detalla los pasos a seguir para diferentes tipos de emergencias previsibles (ej. procedimiento para contención de derrames, para evacuación por incendio, para neutralización de fuga de gases).
- Mapas y Planos: Incluye planos de las instalaciones que muestren las rutas de evacuación, la ubicación de equipos de seguridad (extintores, duchas de emergencia, kits antiderrame), puntos de encuentro seguros y zonas de riesgo.
- Inventario de Recursos: Lista los recursos disponibles para la respuesta a emergencias, su ubicación y la persona responsable de su mantenimiento y despliegue.
La Importancia de la Actualización y los Simulacros
Un documento estático es un documento inútil. La información proporcionada por el usuario indica una "Última actualización: Diciembre de 2019". Si bien es un punto de partida, en un mundo dinámico, una guía con varios años de antigüedad puede ser un riesgo en sí misma. El personal cambia de puesto, los números de teléfono se actualizan y los procedimientos mejoran. Por ello, la actualización periódica (al menos anual o cada vez que haya un cambio significativo en el personal o los procesos) es fundamental.
Sin embargo, la actualización no es suficiente. La efectividad de la guía solo se puede validar a través de la práctica. Los simulacros periódicos son esenciales. Estas prácticas controladas permiten:
- Familiarizar al personal con sus roles y responsabilidades en un entorno de bajo estrés.
- Identificar fallos en los procedimientos o en la cadena de mando.
- Probar la eficacia de los equipos de comunicación y de respuesta.
- Generar confianza y reducir el tiempo de reacción en una emergencia real.
Tabla Comparativa: Con Guía de Emergencia vs. Sin Guía
La diferencia entre tener y no tener una guía de emergencia actualizada y practicada es abismal. La siguiente tabla ilustra el contraste durante una crisis ambiental:
| Aspecto de la Crisis | Organización CON Guía de Emergencia | Organización SIN Guía de Emergencia |
|---|---|---|
| Tiempo de Respuesta Inicial | Inmediato. Las acciones se inician según el protocolo preestablecido. | Lento y dubitativo. Se pierde tiempo valioso buscando responsables y decidiendo qué hacer. |
| Coordinación del Equipo | Fluida y ordenada. Todos conocen su rol y la cadena de mando es clara. | Caótica. Múltiples personas dan órdenes contradictorias, generando confusión y errores. |
| Impacto Ambiental y Humano | Minimizado. Las acciones de contención y mitigación son rápidas y efectivas. | Maximizado. El retraso en la respuesta agrava el daño al ecosistema y aumenta el riesgo para las personas. |
| Comunicación | Controlada y precisa. Un único portavoz autorizado gestiona la información. | Errática y perjudicial. Surgen rumores y la desinformación daña la reputación de la organización. |
| Cumplimiento Legal | Asegurado. Se siguen los procedimientos exigidos por la normativa ambiental y de seguridad. | Vulnerable a sanciones. La falta de un plan y una respuesta adecuada puede acarrear multas y responsabilidades legales. |
Preguntas Frecuentes (FAQ)
¿Quién es el responsable de crear y mantener la Guía de Emergencia?
Normalmente, esta responsabilidad recae en el departamento de Seguridad, Salud y Medio Ambiente (HSE/SHE) o un comité de emergencias designado. Sin embargo, su elaboración debe ser un esfuerzo colaborativo que involucre a los líderes de todas las áreas operativas para asegurar que los procedimientos sean realistas y efectivos.

¿Una guía digital en la Intranet es suficiente?
Tenerla disponible en la Intranet es excelente para facilitar las actualizaciones y el acceso general, como menciona la información de origen. Sin embargo, es crucial contar con copias físicas impresas en lugares estratégicos y protegidos (como salas de control o puestos de seguridad). En una emergencia real, podría haber cortes de energía o de red, haciendo inaccesible la versión digital.
¿Qué diferencia hay entre la Guía de Emergencia y el Plan de Contingencia?
Pensemos en el Plan de Contingencia como la estrategia completa de guerra (análisis de riesgos, recursos generales, políticas). La Guía de Emergencia es el plan de batalla para la primera línea: un manual de acción directa que dice a cada soldado (empleado) qué hacer exactamente cuando comienza el combate (la emergencia).
¿Toda empresa u organización necesita una?
Prácticamente sí. Aunque la complejidad de la guía variará enormemente, desde un simple plan de evacuación en una pequeña oficina hasta un documento detallado en un complejo petroquímico, toda organización debe tener un plan claro para proteger a su gente, sus activos y el entorno ante una emergencia.
Conclusión: Más que un Documento, una Cultura de Prevención
En definitiva, la Guía de Emergencia es mucho más que un requisito burocrático o un anexo en un manual. Es la materialización de una cultura de prevención y resiliencia. Es la garantía de que, cuando los segundos cuentan, la acción será deliberada y no impulsiva. Invertir tiempo y recursos en crear, actualizar y practicar esta guía no es un gasto, es la inversión más inteligente que una organización puede hacer para proteger lo más valioso: la vida y la integridad de nuestro planeta.
Si quieres conocer otros artículos parecidos a Guía de Emergencia Ambiental: El Plan Maestro puedes visitar la categoría Ecología.
