16/02/2008
Nuestro entorno es un complejo ecosistema de fuerzas y elementos que interactúan constantemente con nosotros, afectando nuestra salud, bienestar y calidad de vida de maneras que a menudo no percibimos. Estos elementos, conocidos como factores ambientales, se pueden clasificar en cuatro grandes grupos que nos ayudan a comprender mejor su origen y su impacto: físicos, químicos, biológicos y ergonómicos. Entender cada uno de ellos es el primer paso para crear espacios más seguros y saludables, tanto en nuestro hogar como en nuestro lugar de trabajo. Esta guía completa te llevará a través de cada categoría, desglosando sus componentes y explicando cómo influyen en nuestro día a día.

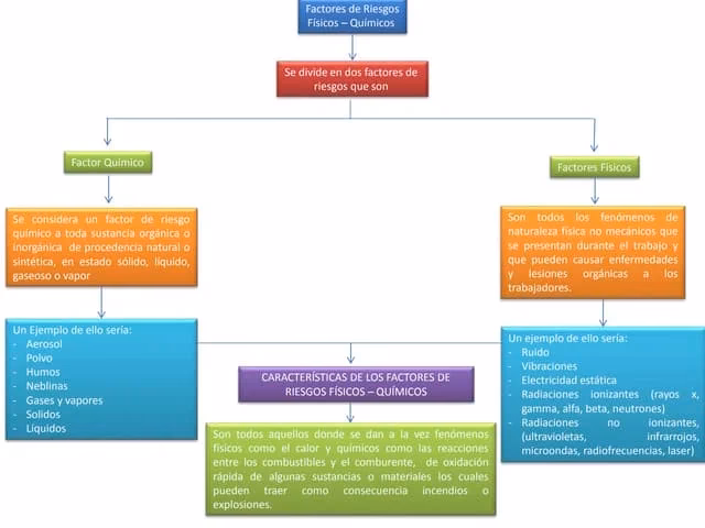
Factores Físicos: La Energía que Nos Rodea
Los factores físicos son todas aquellas formas de energía presentes en el ambiente que tienen la capacidad de afectar a los seres vivos. Su presencia es a menudo tangible, aunque a veces invisible, y su impacto puede ir desde una simple molestia hasta un grave problema de salud. A continuación, exploramos los más relevantes.
El Ruido: El Contaminante Invisible
Definido como un "sonido no deseado", el ruido es uno de los contaminantes más invasivos y subestimados de la sociedad moderna. Estamos constantemente expuestos a él: el tráfico incesante de las ciudades, las sirenas, las obras de construcción, la maquinaria industrial e incluso los equipos de sonido a todo volumen. El problema del ruido no es solo su capacidad para molestar, sino sus efectos documentados sobre la salud. La exposición prolongada a niveles elevados de ruido puede causar:
- Pérdida auditiva: Daño irreversible en las células del oído interno.
- Estrés crónico: El ruido activa la respuesta de "lucha o huida" del cuerpo, elevando los niveles de cortisol y adrenalina.
- Problemas cardiovasculares: La exposición continua se asocia con un aumento de la presión arterial y un mayor riesgo de enfermedades del corazón.
- Trastornos del sueño: Interfiere con los ciclos de sueño, impidiendo un descanso reparador.
- Disminución del rendimiento: Afecta la concentración, la memoria y la productividad.
Carga Térmica: El Delicado Equilibrio de la Temperatura
El ser humano es un ser homeotermo, lo que significa que nuestro cuerpo necesita mantener una temperatura interna estable (alrededor de 37°C) para funcionar correctamente. La carga térmica se refiere a la suma del calor metabólico generado por el cuerpo y el calor intercambiado con el entorno. Cuando este equilibrio se rompe, surgen riesgos para la salud.
- Estrés por calor: En ambientes muy calurosos, el cuerpo puede sobrecalentarse, llevando a agotamiento por calor o, en casos extremos, a un golpe de calor, que es una emergencia médica. La humedad y la falta de movimiento del aire agravan esta condición.
- Estrés por frío: En ambientes fríos, el cuerpo puede perder calor más rápido de lo que lo produce, resultando en hipotermia, una condición peligrosa donde la temperatura corporal desciende a niveles críticos.
Iluminación: Más que Solo Ver
La iluminación, ya sea natural o artificial, es crucial no solo para poder realizar tareas visuales, sino también para nuestra salud general. Una iluminación deficiente en los lugares de trabajo o en el hogar puede causar fatiga visual, dolores de cabeza y aumentar el riesgo de accidentes. Por otro lado, un exceso de luz o un deslumbramiento constante también son perjudiciales. La calidad de la luz también afecta nuestro ritmo circadiano (el reloj biológico interno), influyendo en nuestro estado de ánimo y patrones de sueño.
Radiaciones y Presión Atmosférica
Otros factores físicos incluyen las radiaciones. Las radiaciones ionizantes (como los rayos X y los rayos gamma) tienen suficiente energía para dañar el ADN celular y son un riesgo conocido en entornos médicos e industriales. Las radiaciones no ionizantes (como las de radiofrecuencia de móviles y Wi-Fi) son menos energéticas, aunque su impacto a largo plazo sigue siendo objeto de estudio. Finalmente, los cambios bruscos en la presión atmosférica, como los que experimentan los buzos o los trabajadores en altitudes elevadas, pueden causar serios problemas de salud si no se gestionan adecuadamente.
Factores Químicos: Sustancias en Nuestro Entorno
Los factores químicos se refieren a la presencia de sustancias orgánicas e inorgánicas en el ambiente que pueden ser tóxicas o perjudiciales para la salud. Estos contaminantes pueden presentarse en forma de polvos, humos, gases, vapores o líquidos y pueden entrar en nuestro organismo a través de diferentes vías.
Vías de Exposición: ¿Cómo Entran a Nuestro Cuerpo?
- Inhalación (vía respiratoria): Es la vía de entrada más común e importante en el ámbito laboral. Al respirar, los contaminantes presentes en el aire entran directamente a los pulmones, desde donde pueden pasar rápidamente al torrente sanguíneo y distribuirse por todo el cuerpo.
- Contacto con la piel (vía dérmica): La piel es una barrera protectora, pero muchas sustancias químicas pueden atravesarla o causar daños directos, como irritaciones, quemaduras o dermatitis.
- Ingestión (vía oral): Aunque menos común en el trabajo, la ingestión accidental puede ocurrir por comer, beber o fumar en áreas contaminadas sin una higiene de manos adecuada.
El control de estos agentes es fundamental y requiere conocer su toxicidad, la concentración en el ambiente y el tiempo de exposición para evaluar el riesgo real para la salud.
Factores Biológicos: El Mundo Microscópico
Los factores biológicos son todos aquellos organismos vivos o sustancias derivadas de ellos que pueden causar enfermedades, infecciones o reacciones alérgicas. Estos agentes patógenos están presentes en casi todos los ambientes y representan un riesgo significativo en sectores como la sanidad, la agricultura, la gestión de residuos y la industria alimentaria.
Se pueden clasificar en varios grupos:
- Virus: Agentes infecciosos microscópicos que necesitan una célula huésped para replicarse. Ejemplos de enfermedades virales de origen laboral incluyen la hepatitis, el VIH (SIDA) o la gripe.
- Bacterias: Microorganismos unicelulares que pueden causar enfermedades como la tuberculosis, el ántrax (Bacillus anthracis) o la brucelosis.
- Hongos: Pueden causar infecciones (micosis) o reacciones alérgicas a través de sus esporas. El moho en edificios con humedad es un ejemplo común.
- Protozoarios: Organismos unicelulares que pueden causar enfermedades como la fiebre tifoidea o la fiebre amarilla en determinadas condiciones laborales y geográficas.
Una enfermedad se considera de origen laboral cuando se demuestra que las condiciones de trabajo facilitaron la infección o agravaron una condición preexistente.
Factores Ergonómicos: La Adaptación del Entorno al Ser Humano
La ergonomía es la ciencia que busca adaptar el trabajo y el entorno a las capacidades y limitaciones de las personas. Los factores ergonómicos, o más bien los riesgos ergonómicos, surgen cuando existe un desajuste entre la persona y su puesto de trabajo, generando tensiones y sobrecargas que pueden derivar en lesiones y fatiga.
Los principales factores de riesgo ergonómico incluyen:
- Movimientos repetitivos: Realizar la misma acción una y otra vez puede causar trastornos musculoesqueléticos como el síndrome del túnel carpiano.
- Posturas forzadas: Mantener posturas incómodas o antinaturales durante largos períodos (estar encorvado, brazos por encima de la cabeza) genera tensión en músculos y articulaciones.
- Manejo manual de cargas: Levantar, empujar o transportar objetos pesados de forma incorrecta es una de las principales causas de lesiones de espalda.
- Monotonía y fatiga mental: Tareas poco estimulantes o una carga de trabajo excesiva pueden llevar a la fatiga, el estrés y la disminución de la atención, aumentando el riesgo de errores y accidentes.
Tabla Comparativa de Factores Ambientales
| Tipo de Factor | Definición | Ejemplos Clave | Principal Impacto en la Salud |
|---|---|---|---|
| Físicos | Formas de energía en el ambiente. | Ruido, temperatura, iluminación, radiación. | Pérdida auditiva, estrés térmico, fatiga visual, daños celulares. |
| Químicos | Sustancias tóxicas en diversas formas. | Gases, disolventes, polvos, humos metálicos. | Intoxicaciones, problemas respiratorios, dermatitis, cáncer. |
| Biológicos | Organismos vivos o sus derivados. | Virus, bacterias, hongos. | Infecciones, alergias, enfermedades contagiosas. |
| Ergonómicos | Desajuste entre el individuo y su entorno de trabajo. | Movimientos repetitivos, malas posturas, sobrecarga. | Trastornos musculoesqueléticos, fatiga, estrés. |
Preguntas Frecuentes (FAQ)
¿Cuál es el factor ambiental más común?
Depende del entorno, pero los factores ergonómicos (malas posturas, movimientos repetitivos) y los físicos (ruido, iluminación inadecuada) son extremadamente comunes tanto en entornos laborales de oficina e industriales como en el hogar.
¿Todos los factores biológicos son perjudiciales?
No, en absoluto. Nuestro cuerpo alberga billones de microorganismos beneficiosos (la microbiota) que son esenciales para la digestión y el sistema inmune. En el contexto de los riesgos ambientales, nos referimos específicamente a los agentes patógenos que pueden causar enfermedades.
¿Cómo puedo protegerme de los factores químicos en casa?
Una buena ventilación al usar productos de limpieza, leer siempre las etiquetas y advertencias de los productos químicos, usar guantes para proteger la piel y nunca mezclar productos (como lejía y amoníaco) son medidas de protección básicas y efectivas.
¿La luz de mi pantalla es un factor físico de riesgo?
Sí, puede considerarse un factor de riesgo relacionado con la iluminación. La exposición prolongada a la luz azul de las pantallas puede causar fatiga visual digital, sequedad ocular y alterar los patrones de sueño al suprimir la producción de melatonina.
En conclusión, los factores ambientales son una parte integral de nuestra existencia. Tomar conciencia de su presencia y de los riesgos que conllevan es fundamental para poder implementar medidas preventivas. Desde ajustar la altura de nuestra silla hasta ventilar una habitación, cada pequeña acción contribuye a crear un entorno más seguro y a proteger nuestro bien más preciado: la salud.
Si quieres conocer otros artículos parecidos a Factores Ambientales: Una Guía Completa puedes visitar la categoría Medioambiente.
