17/02/2001
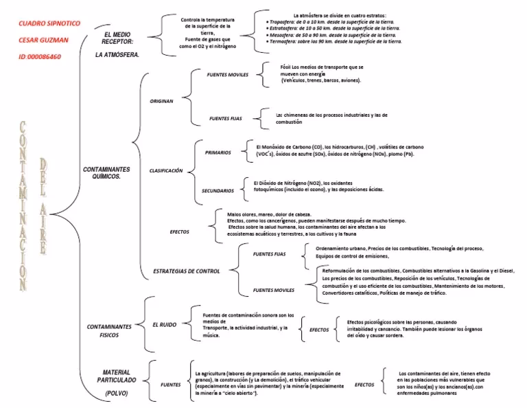
La contaminación del aire es, sin duda, uno de los desafíos ambientales más críticos y complejos de nuestro tiempo. Afecta silenciosamente a miles de millones de personas cada día, deteriorando nuestra salud y la del planeta. Para enfrentar un problema de tal magnitud, primero debemos comprenderlo en toda su profundidad: sus fuentes, los agentes involucrados, sus consecuencias y las posibles soluciones. Una herramienta excepcionalmente útil para esta tarea es el mapa conceptual, un recurso visual que nos permite organizar y conectar ideas de manera clara y jerárquica. A través de la estructura de un mapa conceptual, podemos desglosar el fenómeno de la contaminación atmosférica y visualizar las interrelaciones que a menudo pasan desapercibidas.

- ¿Qué es un Mapa Conceptual y Por Qué es Clave para Entender la Contaminación?
- Desglosando la Contaminación del Aire: Un Mapa Conceptual en Acción
- El Peligro Invisible: Episodios de Contaminación Aguda
- Consecuencias a Largo Plazo: Un Planeta y una Sociedad en Riesgo
- Trazando el Camino hacia un Aire Limpio: Soluciones y Acciones
- Preguntas Frecuentes (FAQ)
¿Qué es un Mapa Conceptual y Por Qué es Clave para Entender la Contaminación?
Un mapa conceptual es mucho más que un simple diagrama. Es una representación gráfica del conocimiento que organiza la información de manera jerárquica. Se compone de conceptos, encerrados en nodos (círculos o cajas), y de líneas o flechas conectoras que llevan palabras de enlace para explicar la relación entre esos conceptos. Esta metodología, desarrollada para mejorar el aprendizaje significativo, es ideal para abordar temas multifacéticos como la contaminación ambiental.
Características Principales de un Mapa Conceptual
- Jerarquía: Los conceptos se organizan desde los más generales e inclusivos en la parte superior, hasta los más específicos y detallados en la parte inferior.
- Conexiones Cruzadas: Permite visualizar cómo se relacionan ideas de diferentes segmentos del mapa, fomentando un pensamiento sistémico y crítico.
- Impacto Visual: La estructura gráfica facilita la asimilación y memorización de grandes cantidades de información compleja, convirtiendo datos abstractos en un esquema comprensible.
Al aplicar esta herramienta al estudio de la contaminación del aire, podemos transformar una lista abrumadora de datos en una narrativa coherente que nos guía desde las causas fundamentales hasta las soluciones más efectivas.

Desglosando la Contaminación del Aire: Un Mapa Conceptual en Acción
Imaginemos que construimos un mapa conceptual sobre la contaminación del aire. El nodo central sería "Contaminación Atmosférica". A partir de ahí, se ramificarían las ideas principales que definen este problema global.
1. Fuentes de Emisión: ¿De Dónde Vienen los Contaminantes?
Las causas de la contaminación del aire son variadas y pueden clasificarse en dos grandes grupos: antropogénicas (causadas por el ser humano) y naturales.
- Fuentes Industriales: Las fábricas, centrales eléctricas y refinerías son grandes emisores de contaminantes. Procesos como la quema de combustibles fósiles (carbón, petróleo y gas) liberan enormes cantidades de gases tóxicos y partículas a la atmósfera. Un ejemplo claro son las refinerías, que pueden emitir dióxido de azufre (SO2), un gas irritante y pesado.
- Transporte: Los vehículos motorizados (coches, camiones, barcos y aviones) son una de las principales fuentes de contaminación en las áreas urbanas, responsables de emitir óxidos de nitrógeno (NOx), monóxido de carbono (CO) y compuestos orgánicos volátiles (COV).
- Prácticas Agrícolas: El uso de fertilizantes y pesticidas, así como la quema de residuos agrícolas, liberan amoníaco y otras sustancias nocivas al aire.
- Gestión de Residuos: Los incineradores y los vertederos a cielo abierto generan metano y otros gases peligrosos durante la descomposición de la materia orgánica.
- Fuentes Naturales: Aunque en menor proporción global, las erupciones volcánicas, los incendios forestales y las tormentas de polvo también contribuyen con partículas y gases a la atmósfera.
2. Tipos de Contaminantes y sus Características
Los contaminantes del aire no son todos iguales. Se dividen principalmente en gases y material particulado, cada uno con efectos distintos. A continuación, una tabla para diferenciarlos:
| Contaminante | Símbolo/Tipo | Fuentes Principales | Efecto Principal |
|---|---|---|---|
| Dióxido de Azufre | SO2 | Quema de combustibles fósiles (carbón, petróleo), refinerías. | Problemas respiratorios, lluvia ácida. |
| Óxidos de Nitrógeno | NOx | Emisiones de vehículos, centrales eléctricas. | Smog, lluvia ácida, problemas respiratorios. |
| Material Particulado | PM2.5 y PM10 | Construcción, quema de combustibles, procesos industriales. | Enfermedades cardiovasculares y respiratorias. |
| Monóxido de Carbono | CO | Combustión incompleta (vehículos, estufas). | Reduce la capacidad de la sangre para transportar oxígeno. |
| Ozono Troposférico | O3 | Reacción de NOx y COV con la luz solar. | Irritación de pulmones, asma, daños a la vegetación. |
El Peligro Invisible: Episodios de Contaminación Aguda
A veces, la contaminación del aire se manifiesta de forma dramática en lo que se conoce como un "episodio de contaminación". Este término se refiere a un incidente en el que la concentración de contaminantes atmosféricos aumenta de forma anormal en un área específica, a menudo debido a condiciones meteorológicas particulares como la inversión térmica o la ausencia de viento. Estas condiciones atrapan las emisiones cerca del suelo, exponiendo a la población a niveles peligrosos.

Un caso real que ilustra este fenómeno ocurrió en Nuevo León, México, donde los ciudadanos reportaron un fuerte olor "áspero y picante". Las estaciones de monitoreo detectaron una concentración inusual de SO2, un gas más pesado que el aire. Las condiciones meteorológicas propiciaron que este contaminante, probablemente proveniente de fuentes industriales como una refinería, se estancara a baja altura, provocando síntomas agudos en las vías respiratorias y la boca de los habitantes. Estos eventos subrayan la importancia de un monitoreo constante y de planes de contingencia para proteger la salud pública.
Consecuencias a Largo Plazo: Un Planeta y una Sociedad en Riesgo
Más allá de los episodios agudos, la exposición crónica a la contaminación del aire tiene efectos devastadores.

Impacto en la Salud Humana
- Enfermedades respiratorias: Asma, bronquitis crónica y enfermedad pulmonar obstructiva crónica (EPOC).
- Enfermedades cardiovasculares: Aumento del riesgo de infartos, accidentes cerebrovasculares e hipertensión.
- Cáncer: La Organización Mundial de la Salud ha clasificado la contaminación del aire como un carcinógeno para los seres humanos.
- Efectos neurológicos: Evidencia emergente sugiere una conexión con enfermedades como el Alzheimer y el Parkinson.
Impacto en el Medio Ambiente
- Efecto Invernadero: Gases como el dióxido de carbono (CO2) y el metano (CH4) atrapan el calor en la atmósfera, provocando el calentamiento global y el cambio climático.
- Lluvia Ácida: El SO2 y los NOx reaccionan con el agua en la atmósfera para formar ácido sulfúrico y nítrico, que luego caen como lluvia, dañando bosques, lagos y edificios.
- Daño a la Biodiversidad: La contaminación del aire afecta a las plantas, reduce el rendimiento de los cultivos y contamina el suelo y los cuerpos de agua, alterando ecosistemas enteros.
Trazando el Camino hacia un Aire Limpio: Soluciones y Acciones
Afortunadamente, el mapa no termina en el problema. La rama de las soluciones es crucial y requiere un esfuerzo coordinado en múltiples niveles.
- Transición a Energías Renovables: Reducir nuestra dependencia de los combustibles fósiles y fomentar el uso de energía solar, eólica e hidráulica es la piedra angular para disminuir las emisiones industriales y de generación eléctrica.
- Regulación y Fiscalización: Los gobiernos deben implementar y hacer cumplir estándares de calidad del aire más estrictos para la industria y el transporte, así como invertir en sistemas de monitoreo robustos.
- Innovación Tecnológica: Es fundamental seguir investigando y desarrollando nuevas tecnologías para capturar contaminantes directamente de las fuentes, como chimeneas, calderas e incineradores, y para mejorar la eficiencia de los motores y los procesos industriales. La innovación es nuestra mejor aliada.
- Movilidad Sostenible: Fomentar el transporte público, el uso de la bicicleta, los vehículos eléctricos y la planificación urbana inteligente para reducir la necesidad de transporte individual.
- Educación y Conciencia Pública: Informar a la ciudadanía sobre los riesgos de la contaminación del aire y cómo sus acciones diarias (ahorro de energía, consumo responsable, gestión de residuos) pueden marcar la diferencia.
Preguntas Frecuentes (FAQ)
- 1. ¿Qué es exactamente un "episodio de contaminación del aire"?
- Es un período de tiempo en el que las concentraciones de contaminantes en el aire alcanzan niveles anormalmente altos, generalmente debido a una combinación de altas emisiones y condiciones meteorológicas desfavorables (como la falta de viento) que impiden su dispersión. Esto puede causar un aumento significativo de enfermedades en la población expuesta.
- 2. ¿Cuáles son los contaminantes del aire más peligrosos para la salud?
- El material particulado fino (PM2.5) es considerado uno de los más peligrosos porque puede penetrar profundamente en los pulmones y el torrente sanguíneo. Otros contaminantes de alto riesgo incluyen el ozono a nivel del suelo (O3), el dióxido de nitrógeno (NO2) y el dióxido de azufre (SO2).
- 3. ¿Cómo puedo protegerme durante un día de alta contaminación?
- Se recomienda limitar las actividades al aire libre, especialmente el ejercicio intenso. Mantener las ventanas cerradas y usar purificadores de aire en interiores puede ayudar. En casos extremos, el uso de mascarillas de alta eficiencia (como N95) puede ofrecer protección si es necesario salir.
- 4. ¿Realmente puedo hacer algo como individuo para reducir la contaminación del aire?
- Sí. Cada acción cuenta. Puedes reducir tu huella de carbono utilizando menos el coche, ahorrando energía en casa, consumiendo productos locales, reciclando correctamente y apoyando políticas y empresas comprometidas con la sostenibilidad. La suma de acciones individuales genera un impacto colectivo poderoso.
En conclusión, la contaminación del aire es un laberinto de causas y efectos interconectados. Herramientas como el mapa conceptual nos permiten navegar esta complejidad con mayor claridad, transformando la confusión en comprensión. Entender el problema es el primer paso indispensable para poder actuar. La lucha por un aire limpio es una responsabilidad compartida que requiere la colaboración de gobiernos, industrias y ciudadanos. Solo a través del conocimiento, la innovación y la acción colectiva podremos asegurar un futuro donde respirar no sea un riesgo, sino un derecho fundamental para todos.
Si quieres conocer otros artículos parecidos a Contaminación del Aire: Guía Conceptual Completa puedes visitar la categoría Ecología.
