12/12/2023
Cada minuto, el mundo pierde una extensión de bosque equivalente a decenas de campos de fútbol. Esta alarmante realidad, conocida como deforestación, no es simplemente la tala de árboles; es la destrucción sistemática de los ecosistemas más vitales y complejos de nuestro planeta. Los bosques, a menudo llamados los "pulmones del mundo", son cruciales para la vida en la Tierra. Regulan el clima, albergan una inmensa cantidad de vida salvaje y proporcionan recursos esenciales para millones de personas. Sin embargo, esta masiva pérdida de cubierta forestal nos está empujando hacia un punto de no retorno, con consecuencias que ya estamos sintiendo a nivel global. Comprender la magnitud de este problema, sus causas profundas y sus efectos en cascada es el primer paso para poder actuar y revertir esta peligrosa tendencia.

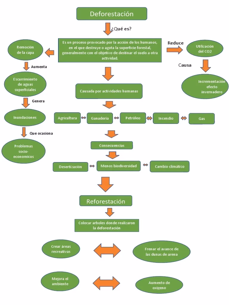
¿Qué es Exactamente la Deforestación?
La deforestación se define como la eliminación a gran escala de la vegetación forestal, generalmente con el fin de convertir la tierra para otros usos. No se trata de la tala selectiva o sostenible, sino de un proceso de desmonte completo que transforma permanentemente el paisaje. Este fenómeno ocurre a una velocidad vertiginosa, especialmente en las regiones tropicales de la Amazonía, la cuenca del Congo y el sudeste asiático, que son los epicentros de la biodiversidad mundial. La deforestación no solo implica la pérdida de árboles, sino la desintegración de todo un entramado de vida que depende de ellos, desde los microorganismos del suelo hasta los grandes depredadores.
Las Raíces del Problema: Causas Principales de la Deforestación
Las fuerzas que impulsan la deforestación son complejas y a menudo están interconectadas. Aunque pueden variar según la región, generalmente se pueden agrupar en varias categorías principales que actúan como los motores de esta destrucción ambiental.
Expansión Agrícola: El Hambre de la Tierra
La causa principal de la deforestación a nivel mundial, responsable de más del 80% de la pérdida de bosques, es la agricultura a escala industrial. La creciente demanda global de productos como el aceite de palma, la soja, la carne de res y el cacao impulsa la conversión masiva de bosques en tierras de cultivo y pastoreo. Grandes corporaciones despejan enormes extensiones de selva para establecer monocultivos o ranchos ganaderos, a menudo desplazando a comunidades locales y destruyendo hábitats críticos en el proceso.
Tala de Árboles: Legal e Ilegal
La explotación maderera es otra causa significativa. Mientras que la tala sostenible puede ser una práctica gestionada, gran parte de la actividad es ilegal y destructiva. La tala ilegal no sigue ninguna regulación ambiental, abriendo caminos en bosques vírgenes, lo que a su vez facilita el acceso a cazadores furtivos y colonos, fragmentando los ecosistemas y degradando el bosque restante. La demanda de maderas exóticas y baratas en los mercados internacionales alimenta este ciclo destructivo.
Infraestructura y Urbanización
El crecimiento de la población y la expansión de las ciudades también ejercen una presión inmensa sobre los bosques circundantes. La construcción de carreteras, presas hidroeléctricas, aeropuertos y la expansión de los núcleos urbanos requieren la tala de grandes áreas forestales. Estas infraestructuras no solo destruyen el bosque directamente, sino que también fragmentan el paisaje, aislando a las poblaciones de animales y facilitando aún más la deforestación en áreas previamente inaccesibles.
Minería y Extracción de Recursos
La búsqueda de minerales, petróleo y gas a menudo conduce a la deforestación a gran escala. La minería a cielo abierto, por ejemplo, requiere la eliminación completa de la cubierta forestal para acceder a los depósitos subterráneos. Este proceso no solo destruye la vegetación, sino que también contamina los suelos y las fuentes de agua con productos químicos tóxicos como el mercurio y el cianuro, dejando tras de sí un paisaje estéril y envenenado.
El Efecto Dominó: Consecuencias Devastadoras
La pérdida de bosques desencadena una serie de efectos negativos que repercuten en todo el planeta. Estas consecuencias no son aisladas, sino que se refuerzan mutuamente, creando un ciclo de degradación ambiental cada vez más grave.
Aceleración del Cambio Climático
Los bosques son sumideros de carbono fundamentales. Absorben dióxido de carbono (CO2), uno de los principales gases de efecto invernadero, de la atmósfera y lo almacenan en su biomasa y en el suelo. Cuando los bosques se talan o se queman, este carbono almacenado se libera masivamente a la atmósfera, contribuyendo directamente al calentamiento global. Se estima que la deforestación es responsable de aproximadamente el 15% de las emisiones globales de gases de efecto invernadero.

Pérdida de Biodiversidad
Los bosques tropicales, aunque cubren solo una pequeña porción de la superficie terrestre, albergan más del 80% de las especies terrestres del mundo. La destrucción de estos hábitats es la principal causa de extinción de especies en la actualidad. Cada hectárea de bosque perdida significa la desaparición de innumerables plantas, animales, insectos y hongos, muchos de los cuales ni siquiera han sido descubiertos por la ciencia. Esta pérdida erosiona la resiliencia de los ecosistemas y nos priva de potenciales medicinas, alimentos y otros recursos valiosos.
Degradación del Suelo y Desertificación
Las raíces de los árboles son esenciales para mantener la estructura y la fertilidad del suelo. Anclan la tierra, previniendo la erosión causada por el viento y la lluvia. Cuando se elimina la cubierta forestal, el suelo queda expuesto y vulnerable. Las lluvias torrenciales arrastran la capa superficial fértil, dejando un terreno empobrecido e improductivo. En climas más secos, este proceso puede conducir a la desertificación, convirtiendo tierras que antes eran fértiles en desiertos.
Tabla Comparativa: Motores de la Deforestación y sus Impactos
| Causa Principal | Impacto Directo | Consecuencia a Largo Plazo |
|---|---|---|
| Agricultura Industrial | Reemplazo completo del bosque por monocultivos o pastizales. | Pérdida masiva de hábitat, agotamiento del suelo, contaminación por pesticidas. |
| Tala (Legal e Ilegal) | Extracción de árboles, apertura de caminos y fragmentación del bosque. | Degradación del ecosistema, mayor riesgo de incendios, pérdida de especies maderables. |
| Minería | Eliminación total de la vegetación y el suelo superficial. | Contaminación química del suelo y agua, paisaje permanentemente alterado. |
Sembrando Esperanza: ¿Qué Podemos Hacer para Combatir la Deforestación?
Aunque el panorama es sombrío, la lucha contra la deforestación no está perdida. Requiere un esfuerzo coordinado a todos los niveles, desde las decisiones individuales hasta las políticas internacionales.
A Nivel Individual: El Poder de Nuestras Decisiones
Como consumidores, tenemos un poder significativo. Podemos optar por un consumo responsable, eligiendo productos que no contribuyan a la deforestación. Esto incluye:
- Verificar las etiquetas: Buscar certificaciones como FSC (Forest Stewardship Council) para productos de madera y papel, o Rainforest Alliance para alimentos como café y chocolate.
- Reducir el consumo de carne: La ganadería es uno de los mayores impulsores de la deforestación en la Amazonía.
- Evitar productos con aceite de palma no sostenible: Este ingrediente se encuentra en una gran cantidad de alimentos procesados y cosméticos.
- Apoyar a empresas comprometidas: Investigar y elegir marcas que tengan políticas claras de cero deforestación en sus cadenas de suministro.
A Nivel Colectivo y Gubernamental
La acción individual debe ser respaldada por cambios estructurales. Los gobiernos deben implementar y hacer cumplir leyes que protejan los bosques, crear áreas protegidas, combatir la tala ilegal y promover prácticas agrícolas sostenibles. La cooperación internacional es clave para financiar programas de conservación y reforestación, y para presionar a las corporaciones para que adopten prácticas más responsables. Apoyar a organizaciones no gubernamentales que trabajan sobre el terreno para proteger los bosques y empoderar a las comunidades locales también es una forma poderosa de contribuir.
Preguntas Frecuentes (FAQ) sobre la Deforestación
- ¿Cuál es la diferencia entre deforestación y degradación forestal?
La deforestación es la eliminación completa del bosque para convertir la tierra a otro uso. La degradación forestal, en cambio, es la reducción de la calidad del bosque (por ejemplo, mediante tala selectiva ilegal o incendios de baja intensidad) sin eliminar por completo la cubierta arbórea, aunque a menudo es un paso previo a la deforestación.
- ¿La reforestación puede solucionar el problema?
La reforestación es una parte importante de la solución, pero no puede reemplazar la complejidad y biodiversidad de un bosque primario que ha tardado siglos o milenios en formarse. La prioridad número uno debe ser siempre proteger los bosques que ya existen.
- ¿Qué regiones del mundo son las más afectadas?
Las selvas tropicales son las más amenazadas. La Amazonía en Sudamérica, la cuenca del Congo en África Central y las selvas del sudeste asiático (especialmente en Indonesia y Malasia) son los puntos calientes de la deforestación mundial.
En conclusión, la deforestación es una de las crisis ambientales más urgentes de nuestro tiempo. Es un problema complejo con raíces económicas y sociales profundas, pero con consecuencias que nos afectan a todos. Proteger nuestros bosques no es solo una cuestión de conservar la naturaleza; es una necesidad para estabilizar nuestro clima, preservar la biodiversidad y asegurar un futuro habitable para las próximas generaciones. La responsabilidad es compartida, y cada acción, por pequeña que parezca, suma en el esfuerzo global por mantener vivos los pulmones de nuestro planeta.
Si quieres conocer otros artículos parecidos a Deforestación: El Pulmón del Planeta en Peligro puedes visitar la categoría Ecología.
