27/10/2020
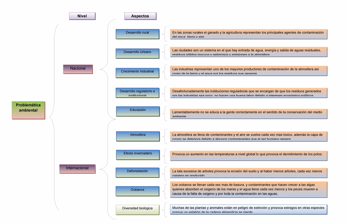
Caminamos por las calles de nuestras ciudades cada día, inmersos en la rutina, a menudo ignorando una realidad que crece silenciosamente a nuestro alrededor y bajo nuestros pies. Es la sombra del progreso: la contaminación por residuos. No se trata solo de la bolsa de basura que vemos en una esquina o del mal olor ocasional. Es una crisis multifacética que envenena nuestros ríos, degrada nuestros paisajes y pone en grave riesgo la salud pública. Desde los desechos líquidos que fluyen sin tratamiento hasta los sólidos que se desbordan en los barrios más poblados, el problema de los residuos es uno de los desafíos ambientales más urgentes de nuestro tiempo, un reflejo directo de nuestros patrones de consumo y de la capacidad (o incapacidad) de nuestras instituciones para gestionarlos.

El Origen del Problema: Urbanización y Consumo Desmedido
El epicentro de la crisis de los residuos se encuentra en los centros urbanos. A medida que las ciudades crecen y concentran una mayor cantidad de población, también concentran la demanda de bienes y servicios. Este ciclo de producción y consumo genera inevitablemente una cantidad cada vez mayor de desperdicios. Como señala la experta Susana T. Gómez Gálvez, existe una correlación directa: a medida que la población mundial aumenta, la cantidad de basura también lo hace. Además, se observa que los sectores con mayor poder adquisitivo tienden a consumir más, multiplicando exponencialmente la producción de residuos sólidos.
Ciudades como Lima son un claro ejemplo de esta dinámica. Distritos densamente poblados como San Juan de Lurigancho o Comas enfrentan una problemática crónica. La acumulación de basura en calles y avenidas principales no es un hecho aislado, sino el síntoma de un sistema de gestión desbordado. Estos cúmulos se convierten en focos infecciosos que emanan olores nauseabundos y representan un peligro constante para la salud de millones de ciudadanos.
Dos Caras de la Misma Moneda: Residuos Sólidos y Líquidos
La contaminación por residuos se manifiesta de dos formas principales, ambas igualmente peligrosas aunque una sea más visible que la otra.

La Montaña Visible: Residuos Sólidos Urbanos
Cuando hablamos de basura, generalmente pensamos en los residuos sólidos: restos de comida, plásticos, papel, vidrio y todo lo que desechamos a diario. El problema se agrava en zonas de alta actividad económica, como el Mercado Mayorista Andrés Avelino Cáceres, donde la acumulación de residuos comerciales altera drásticamente el entorno. Pamela E. Chávez Aza destaca cómo distritos con gran cantidad de comercios, industrias y establecimientos, como Comas, sufren esta problemática año tras año, con quejas constantes de los vecinos y un riesgo sanitario que ninguna gestión municipal ha logrado resolver de manera definitiva.
La gestión de estos desechos, que según Gómez Gálvez incluye la recogida, el transporte, el tratamiento, el reciclado y la eliminación final, es una tarea logística monumental que, cuando falla, tiene consecuencias directas y visibles para la población.
El Veneno Invisible: La Contaminación por Aguas Cloacales
Menos visible pero quizás más insidiosa es la contaminación por residuos líquidos. La subsecretaria de Medio Ambiente, Silvia Gutiérrez, es contundente al señalar el origen de la contaminación por la bacteria Escherichia Coli en los ríos: el residuo cloacal. El vertido de aguas cloacales sin el debido tratamiento es una práctica que envenena nuestras fuentes de agua. Esta tarea, que depende de entidades como el Ente Provincial de Agua y Saneamiento (EPAS), es fundamental para la salud del ecosistema y de las personas. Cuando estas aguas residuales llegan a los ríos, no solo introducen patógenos peligrosos, sino que también alteran el equilibrio químico del agua, matando la vida acuática y haciendo que el recurso sea inservible para el consumo humano o la agricultura.

Impactos Devastadores: Más Allá de la Mala Apariencia
La acumulación de residuos va mucho más allá de un simple problema estético. Sus impactos son profundos y afectan múltiples áreas de nuestra vida y del medio ambiente.
- Riesgos para la Salud Pública: Los focos infecciosos creados por la basura son caldos de cultivo para bacterias, virus y plagas como ratas, moscas y cucarachas, transmisores de enfermedades. El contacto directo o indirecto con estos residuos puede causar afecciones gastrointestinales, respiratorias y dérmicas. Por su parte, el agua contaminada con E. Coli y otros patógenos es una causa directa de enfermedades graves como el cólera, la tifoidea y la disentería.
- Degradación Ambiental: La basura abandonada contamina el suelo y las aguas subterráneas a medida que los líquidos tóxicos (lixiviados) se filtran en la tierra. Los plásticos y otros materiales no biodegradables pueden permanecer en el ambiente durante cientos de años, fragmentándose en microplásticos que ingresan en la cadena alimenticia. Los ríos contaminados se convierten en zonas muertas, incapaces de sostener la vida.
- Problemas Paisajísticos y de Seguridad: La acumulación de residuos crea un impacto visual negativo que degrada la calidad de vida en los barrios y devalúa las propiedades. Además, en vertederos improvisados o mal gestionados, existe un riesgo real de derrumbes, incendios y hasta explosiones debido a la acumulación de gas metano producto de la descomposición de la materia orgánica.
Tabla Comparativa: Impactos de Residuos Sólidos vs. Líquidos
| Característica | Residuos Sólidos Urbanos | Residuos Cloacales (Líquidos) |
|---|---|---|
| Origen Principal | Hogares, comercios, industrias, mercados. | Desagües domésticos e industriales. |
| Impacto Visual | Muy alto (basura en calles, vertederos). | Bajo o nulo (contaminación invisible en el agua). |
| Contaminantes Clave | Plásticos, materia orgánica, metales pesados, químicos diversos. | Patógenos (bacterias, virus), nitrógeno, fósforo, materia fecal. |
| Riesgo Sanitario Directo | Creación de focos infecciosos y atracción de plagas. | Transmisión de enfermedades por contacto o consumo de agua. |
| Solución Primordial | Gestión integral, reducción, reutilización y reciclaje. | Construcción y mantenimiento de plantas de tratamiento de aguas. |
Preguntas Frecuentes (FAQ)
¿Por qué las ciudades más grandes tienden a generar más basura?
Las grandes ciudades concentran una mayor cantidad de población, actividades comerciales e industriales. Esta alta densidad de personas y actividad económica conduce a un mayor consumo de productos y, en consecuencia, a una mayor generación de residuos per cápita en comparación con las zonas rurales.
¿Qué es un "foco infeccioso" causado por la basura?
Un foco infeccioso es un lugar donde la acumulación de residuos, especialmente orgánicos, crea las condiciones ideales (humedad, alimento, refugio) para la proliferación de microorganismos patógenos (bacterias, hongos) y de vectores de enfermedades, como roedores e insectos. Estos focos representan un riesgo directo para la salud de las personas que viven o transitan cerca.

¿Es la contaminación de los ríos únicamente por desagües?
Si bien el vertido de aguas cloacales sin tratar es una de las principales fuentes de contaminación biológica (como la bacteria E. Coli), no es la única. Los ríos también se contaminan por vertidos industriales con químicos tóxicos, escorrentía agrícola con pesticidas y fertilizantes, y por la basura sólida que es arrastrada por la lluvia desde las calles.
¿Qué podemos hacer como ciudadanos para ayudar?
La participación ciudadana es crucial. Podemos empezar por aplicar las 3R: Reducir nuestro consumo, Reutilizar los objetos tanto como sea posible y Separar nuestros residuos para el Reciclaje. Además, es importante no arrojar basura en la calle, denunciar los vertederos ilegales y exigir a las autoridades municipales una gestión de residuos eficiente y transparente.
Conclusión: Un Llamado a la Acción Urgente
La crisis de la contaminación por residuos es un espejo de nuestra sociedad. Refleja nuestro modelo de consumo, la planificación de nuestras ciudades y la eficacia de nuestras políticas públicas. No podemos seguir permitiendo que nuestras calles se conviertan en vertederos ni que nuestros ríos sean cloacas a cielo abierto. La solución requiere un enfoque integral que combine la responsabilidad individual con una acción gubernamental decidida. Se necesita invertir en infraestructura para el tratamiento de aguas residuales, implementar sistemas de gestión de residuos sólidos que prioricen el reciclaje y la economía circular, y educar a la población sobre la importancia de reducir su huella de residuos. El futuro de nuestras ciudades y la salud de sus habitantes dependen de ello.
Si quieres conocer otros artículos parecidos a Residuos: La Amenaza que Asfixia a las Ciudades puedes visitar la categoría Contaminación.
